新品推荐|2019年10月江苏领先隆重推出两款红色文化教育新产品
时间:19-10-22 作者:江苏领先文化
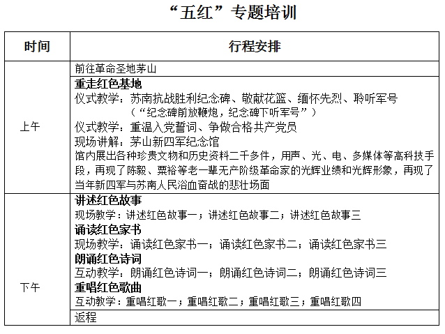
为配合“不忘初心 牢记使命”主题教育活动的深入开展,我中心近期推出以下红色文化教育新产品:一:“五红”专题培训
通过老师带领参加培训的学员重走红色之路,聘请党性教育专家讲述红色故事、诵读红色家书、朗读红色诗词,组织学员集体重唱革命歌曲等形式引导党员干部明初心,担使命,继承革命传统,坚定理想信念。

紧贴党组织要求,突出时代特点,通过主题营造、文化渲染、数字演绎的形式,为各地各单位党组织定制独具特色的党建展览、展示馆及党建文化墙、党建活动室个性化方案。








江苏领先红色文化培训中心是江苏一家专门从事中共党史、党建理论、革命传统教育和基本国情教育的红色培训、户外拓展的教育培训机构。业务范围涵盖全国各级党政机关培训、企事业单位培训、社会组织培训,专题性高校合作培训、户外拓展培训等业务。
欢迎大家踊跃报名。
网址:www.jslxwhpx.com
电话:0511-88855766
联系人:张老师 17315362066
地址:江苏省南京市平阳三路88号
江苏省镇江市南徐大道101号

江苏领先红色文化培训中心 南京公司地址:江苏省南京市平阳三路88号 电话:17315362066
苏ICP备18018083号 技术支持:江苏易润